研究生教育

国际教育学院2026年研究生复试工作安排(一志愿)

作者: 来源:国际教育学院(留学生教育与管理部) 时间:2026-03-27 阅读次数:

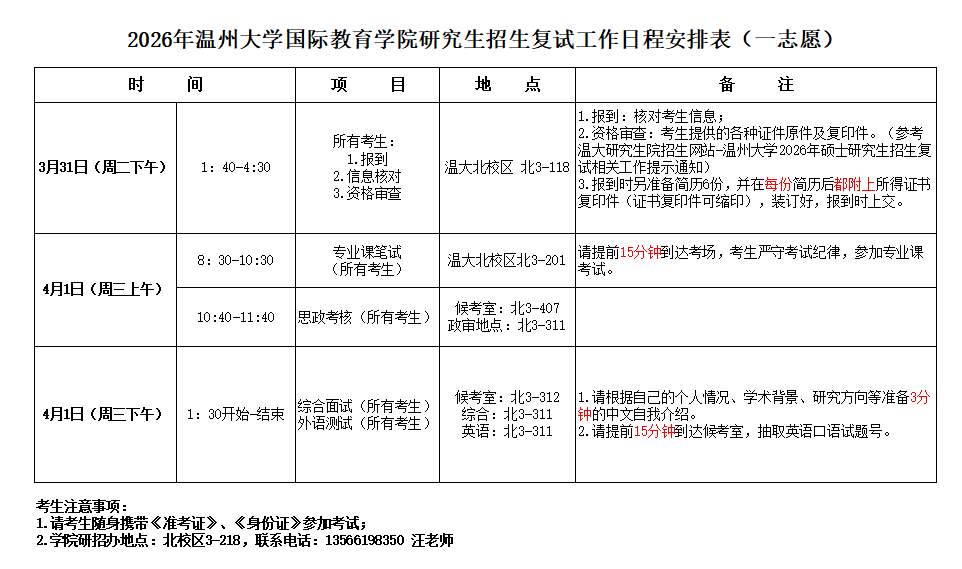
一、复试时间安排(一志愿):


二、所需材料:材料审核参考温州大学研招网《温州大学2025年硕士研究生招生复试相关工作提示》 https://yjsb-443.webvpn.wzu.edu.cn/info/1141/10902.htm


         附件1、温州大学2026年硕士研究生招生复试考生资格审查表

         附件2、温州大学研究生招生思想政治品德鉴定表

         附件3、思想政治品德与学术诚信承诺书

         附件4、温州大学复试纪律要求及考生诚信复试承诺书

         附件5、国际教育学院:2026研究生复试考生基本信息表


三、报到地点导图:


上一篇:国际教育学院2026年硕士研究生招生复试细则

下一篇:2026年国际教育学院国际中文教育硕士复试名单(一志愿)

联系我们
地址:浙江省温州市茶山高教园区温州大学北校区三号楼
联系电话:0577-88368612
Email:cie@wzu.edu.cn
 
师德师风问题投诉举报
联系电话:0577-88368612
邮箱:cie@wzu.edu.cn